Air France has policies that fliers must abide by when they want to take their pets to any of its destinations. The rules pertaining to pet transportation are mostly linked to the Air France pet policy 2026. In relation to the same, larger pets can travel in the hold, but cats and dogs that meet certain weight and size restrictions can fly in the cabin. By offering temperature-controlled surroundings and appropriate care throughout the flight, the airline places a strong emphasis on animal welfare. Further, due to capacity constraints, pet bookings must be made in advance. Hence, by following the pet policy, travelers can rest easy knowing their animal companions will be taken care of during the journey.

What is the Pet Policy of Air France?
The following fundamental guidelines of pet policy Air France must be adhered to in order for this carrier to accept your companion:

- For the animal to be allowed on board, it must be vaccinated against all diseases.
- An electronic microchip must be used to identify any dog or cat moving within the European Union.
- Additionally, the pet needs a European passport.
- This passport, which is provided and filled out by a licensed veterinarian, identifies the pet and attests to its vaccination history.
- Air France advises tourists to get in touch with the embassy of the nation they are visiting.
- Malta, Sweden, the United Kingdom, and Ireland, for instance, have further health requirements for Air France pet travel.
- Please find out what the current rules are for traveling outside of the EU in the country of origin, destination, and any countries one is connecting through (vaccinations, quarantine, etc.).
Travel Restrictions to the United States
All airlines and passengers must abide by rules set forth by U.S. health authorities if passengers are bringing dogs into the country. Air France advises them to study current travel restrictions as well as the Centers for Disease Control and Prevention (CDC) rules.
Travelers should make the booking requests 48 hours prior to the departure (96 hours for service dogs flying from or to the United Kingdom and the United Arab Emirates) to guarantee they can travel with their dogs and receive the best possible treatment at the airport.
Check-in Requirement with Pets Traveling on Air France
- Three hours before the departure of a long-haul trip or two and a half hours before a flight in France or Europe (including flights between Europe and North Africa or Israel), fliers should show up at the check-in desk for Air France pet.
- If their trip involves one or more connections, they are not permitted to check in online.
- Prior to each leg of the trip, passengers, their luggage, and the pet must check in at the airport check-in counter.
- Verify that tourists have all the paperwork needed by the local government in each of the nations they are connecting with.
- Prior to boarding the subsequent aircraft, they will have to pass through security checks.
- When the pet is in the hold, the captain is alerted and makes all the necessary arrangements (heating, lighting, etc.) to make sure it will travel pleasantly.
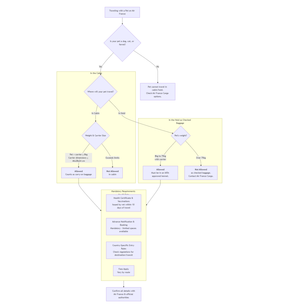
Air France Pet Policy International Flights
Air France permits dogs and cats weighing less than 8 kilograms to travel in the cabin on international flights. Owing to the Air France pet policy international flights, pets must travel in the hold if they weigh between 8 and 75 kg in their crate. For nations of departure, transit, and arrival, all pets must meet age, immunization, microchipping, and documentation criteria. The carrier or crate must adhere to IATA and Air France requirements, and a reservation must be made in advance.
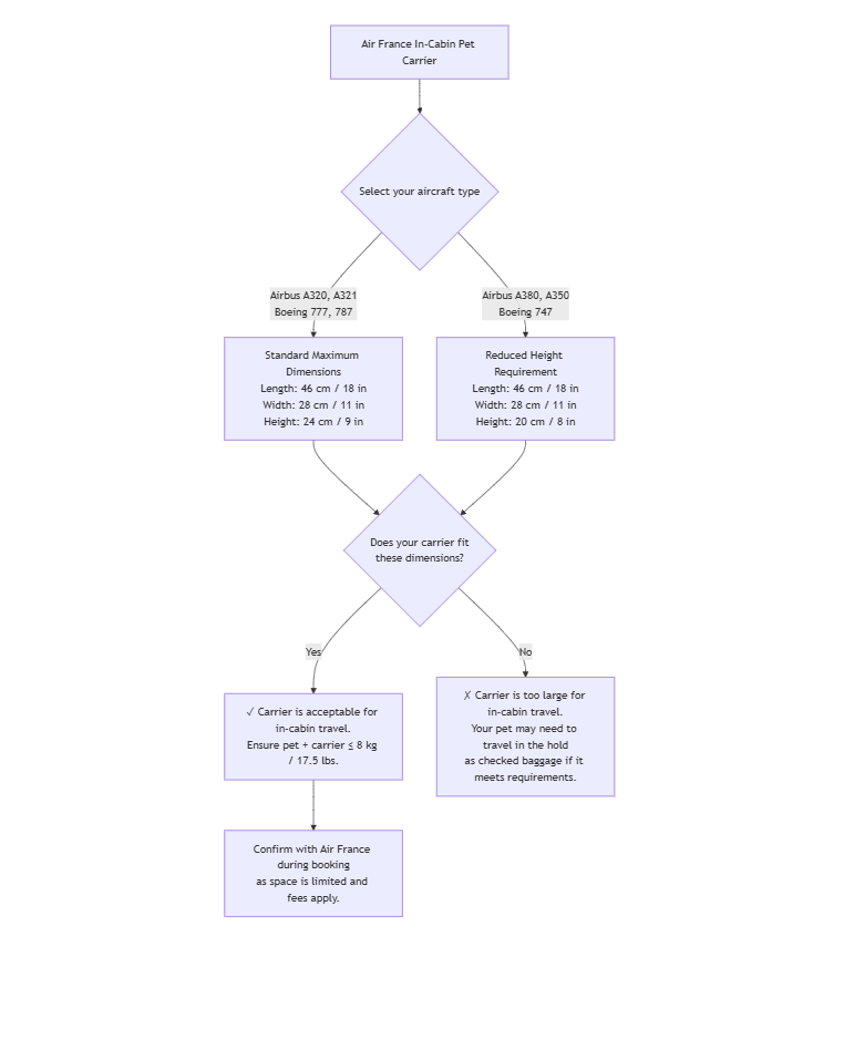
What are the Air France Pet Carrier Dimensions?
Air France pets on board must be put in the appropriate bags. The following Air France pet carrier weight and size limits must be met by these containers:

Pet Carrier for in-Cabin
- A special covered container that is no larger than 46 x 28 x 24 cm (18 x 11 x 9 ½ inches) is required for the dog or cat’s transportation.
- Pets may only be transported in the cabin in soft bags that are small enough to fit under the front seat.
- The animal must be able to stand up and turn around in the carrier, which should have adequate ventilation.
- Further, the animal cannot, under any circumstances, leave its carrier while in flight.
- Each Air France pet carrier is allowed only one animal.
- There can be only one animal per passenger.
- As an extra piece of luggage, the pet’s carrier will cost extra.
Air France Pet Cabin Policy
Travelers can bring their companions on board if they want to maintain close communication with them during the journey. The primary requirements under the Air France pet cabin policy are:
Animals That are Allowed
- If fliers have prior consent from customer service, they are permitted to bring dogs or cats on their flights up to 8 kg (17.64 lb) (including the carrier).
- In addition to being current on their vaccinations, the pet must be at least 15 weeks old.
- For flights between Metropolitan France and Guadeloupe, Martinique, and Reunion Island, as well as within Metropolitan France (including Corsica), the pet must be at least 8 weeks old.
Traveling Long Distances in the Business Cabin
Air France pet in cabin are not permitted in the business cabin on long-haul flights operated by Air France. The dog or cat must travel in the hold to be safe. Please be aware that animals with snub noses are not permitted in the hold.
Bringing Snub-Nosed Animals on Flights
Persian cats and dogs with snub noses, such as Shih Tzu, Pug, Bulldog, Boxer, Pekingese, or Pugs, may have trouble breathing. Before arranging for the pet to travel by plane, Air France advised consulting the veterinarian.
What is Air France Pet Travel for Cargo?
Guests can employ the Air France pet shipment or cargo service if they want to move big animals. Based on the Air France pet travel policy, the “Conditions for transporting a dog or a cat in the hold” form contains travel instructions that you must adhere to, including kennel size, material, and closing type.
- In addition to being current on their vaccinations, the pet must be at least 15 weeks old.
- Please be aware that only bolted, rigid plastic or fiberglass kennels recognized by the International Air Transport Association (IATA) are permitted on Air France flights.
- The pets on Air France may only be able to travel by cargo in certain situations:
- In case the pet is not a cat or a dog.
- If the pet belongs to one of the following breeds of snub-nosed dogs or cats:
- Persian or Birman cats
- Shih Tzu, Pekingese
- Boxer dogs
- When the combined weight of the animal and its carrier exceeds the maximum weight permitted in the hold
- If the destination nation mandates it for every animal
Requirements for Crates
The pet should be housed in a container that complies with these Air France pet carrier size guidelines when it is in the hold:
- Only boxes constructed of fiberglass or hard plastic will be accepted.
- There should be no wheels on it.
- It is required to have a locking system with two locks.
- Every bolt, screw, and nut needs to be positioned correctly.
- The height of the container must be at least 5 cm more than the animal’s.
- The door’s hinges need to be at least 1.6 cm long.
- Newspaper, cloth, or another absorbent material must be used to line the carton.
- By following the Air France travel with pets policy, the box should not have any leaks.
- It should be possible to reach any bowls stored inside without opening the doors.
- Moreover, it is also necessary to adhere to other IATA regulations.
- Straws should not be used to line their bottom.
Air France Pet in Cabin Fee
The Air France pet in cabin fee varies depending on where passengers are going and is not included in the ticket cost. They can pay fixed fees at the Air France sales counter at the airport or online.

| Flights to/from/within Location | In the Hold | In the Cabin |
| Flights within France’s metropolitan area | €100 | €70 |
| Travel within the Caribbean | €200 | €125 |
| Flights within Europe or between North Africa and Europe | €200 | €125 |
| Flights from Cayenne, Fort-de-France, Pointe-a-Pitre, Saint-Denis de La Réunion, and Metropolitan France | €200 | €125 |
| Additional flights | €400 | €200 |
These Air France pet in cabin fees are for a single pet carrier (or kennel) and a one-way trip. The tariff is determined by the country of departure and final destination if the trip involves one or more connections.
Does Air France Have Any Breed Restrictions on Pets in the Cabin?
When flying, animals of the brachycephalic type may experience breathing issues. If a licensed veterinarian has given their formal approval, they will be allowed to travel with Air France as pets. They are limited otherwise.
Prohibited Cats and Dogs
The following are prohibited pet in cabin on Air France from flying without permission:
| Snub-nosed dogs | Cats |
| Cane Corso | Himalayan |
| Lhasa Apso | Exotic Shorthair |
| All pugs breed | Burmese |
| Boxers | Persian |
| Spaniels | |
| Affenpinscher | |
| Staffordshire Bull Terrier | |
| Pekingese | |
| Sharpei | |
| Shih Tzu | |
| Boston Terrier | |
| Chow-Chow | |
| Mastiffs | |
| Small Brabant | |
| Brussels Griffon | |
| Great Danes |
Attack Dogs
Certain animals that fall within the “attack dogs” pet Air France category will not be allowed, according to the regulations of the French Ministry of Agriculture, Food, and Forestry.
- Owing to the Air France pet in cabin policy, these animals are not permitted to travel as checked luggage in the cabin or the hold.
- They might not be of any particular breed, however, they might resemble:
- Mastiffs
- Staffordshire Terriers in America
- Tosas Pitbulls
- You cannot ask for an exception.
What Documents Does Air France’s Pet Policy Require?
This airline will only allow Air France pet travel once it has confirmed that the animal in question is safe to fly by carefully examining:
- Evidence of vaccinations in recent months
- Medical records from a veterinarian
- Proof of rabies vaccination
- Certificate of general health
- Certificate of travel permission for brachycephalic breeds
- In the event that animals are transported on EU aircraft, an electronic chip
- A current passport for the pet
- Certificate of quarantine, if required
- Documents specific to a nation
How Can I Include a Pet on My Air France Ticket?
In compliance with the pet policy of Air France, travelers will need to make reservations for themselves in advance. Add the pet to this reservation by calling the airline representatives or online.
Pets Can Be Added to an Existing Reservation Online
A flier can use the airline’s website to immediately add a pet in cabin Air France reservation to his or her current booking in the manner described below:
- Go to the Air France official website.
- The “My Bookings” feature is located at the top of the webpage.
- Enter the “Last Name” and “Booking Reference” here.

- Click the “Search” button to proceed.
- The site is now retrieving the reservation.
- Locate the pet addition option and adhere to the on-screen instructions.
- Pay the necessary fees to complete the booking management process.
Add a Pet via Phone
| Region | Phone Number |
| Korea | +82-26-105-40-38 |
| Netherlands | +31-20-654-57-20 |
| India | 1800-4192-033 |
| Mexico | +52-55-50-91-24-21 |
| The United States | +1-800-237-2747 |
Note: This carrier’s website provides location-based numbers.
- Customers will be prompted to provide all of their flight booking information after they dial the number.
- The agents will now determine whether Air France dogs can travel on the relevant aircraft.
- As per the Air France pet policy 2026, send in all the necessary paperwork.
- Travel expenses for animals must be paid for separately.
- A confirmation email will be sent to the official ID once the animal has been registered.
- Verify the information again here.
Connecting with Air France Agents on Social Media
Using the Air France social media channels is the most efficient approach to get in touch with its authorities.
| Social Media Platform | Link |
| Youtube | https://www.youtube.com/airfranceonair |
| http://www.facebook.com/pages/Air-France/10150136746870526 | |
| https://www.instagram.com/airfrance/ | |
| https://x.com/AirFrance |
Some Useful Links Related to Air France
In Sum,
The Air France pet policy 2026 offers various travel alternatives for pets while striking a balance between passenger comfort and animal safety. Pet owners can travel with confidence if they adhere to destination regulations, documentation requirements, and carrier size guidelines. Pets travel safely and in accordance with international aviation rules thanks to the airline’s methodical approach, which offers peace of mind.
FAQs on Air France Pet Policy 2026
Yes, Air France allows small cats and dogs in the cabin if their combined weight with the carrier is under 8 kg (17.6 lbs). The carrier must fit under the seat in front of you.
Pet travel fees vary by route: approximately €40 for domestic flights, €70 for European flights, and up to €125 for intercontinental flights.
The pet carrier must be soft-sided, well-ventilated, and not exceed 46 x 28 x 24 cm (18 x 11 x 9 inches) in size.
Yes, cats and dogs weighing between 8 kg and 75 kg (including the kennel) must travel in the aircraft hold in an IATA-approved hard-sided kennel.
Yes, snub-nosed breeds like bulldogs and Persian cats may be restricted due to health risks. Always check with Air France before booking.
Yes, pets that exceed cabin or hold requirements can travel via Air France Cargo. This is often used for unaccompanied pets or international shipments.
Pets must have a valid veterinary health certificate, proof of vaccinations, and a European pet passport for EU travel. Microchipping is mandatory within the EU.
Yes, service dogs are permitted in the cabin free of charge. Advance notice and documentation are required, especially for flights to/from the UK and UAE.
You must contact Air France customer service at least 48 hours before departure to reserve a spot for your pet in the cabin or hold.
Air France is not responsible for costs incurred due to non-compliance with pet travel rules. Always verify destination-specific regulations before flying.
